Share This Article
In the fast-paced world of AI development, we’re witnessing an explosion of large language models that promise to handle every conceivable task. Yet beneath this excitement lies a harsh reality: generic AI assistants, while impressively versatile, often fall short when faced with the specialized demands of professional domains. As practitioners, we’ve all experienced the frustration of watching a brilliant LLM struggle with domain-specific terminology, miss critical compliance requirements, or fail to follow the structured workflows that define professional practice.

The challenge isn’t that these models lack capability—it’s that they’re trying to be everything to everyone. When your medical AI needs to understand the nuances of drug interactions while following strict HIPAA protocols, or your financial advisor agent must navigate complex regulations while providing personalized investment strategies, a one-size-fits-all approach simply doesn’t cut it. Traditional chatbot frameworks compound this problem by forcing us to choose between flexibility and structure, leaving us with systems that are either too rigid to handle real-world complexity or too chaotic to trust in production.
This is where domain-specific AI agents come in, offering a paradigm shift in how we build intelligent systems. By combining the structured workflow capabilities of Langgraph with the type-safe validation of Pydantic AI, we can create agents that think like domain experts while maintaining the reliability needed for professional applications.
These aren’t just chatbots with extra prompts—they’re sophisticated systems that understand the semantics of their domain, follow industry-specific workflows, and integrate seamlessly with specialized tools and databases. Think of them as AI colleagues who’ve spent years in your field, understanding not just the what but the why and how of professional practice.
In this article, we’ll dive into:
- What domain-specific AI agents are and how they differ from general-purpose assistants
- The technical architecture that enables deep domain expertise
- Key architectural patterns for specialized agent design
- Practical implementation strategies using Pydantic and Langgraph
- Real-world applications across healthcare, finance, e-commerce, and legal domains
- Benefits, challenges, and future directions for domain-specific agents
Understanding Domain-Specific AI Agents
What Are Domain-Specific AI Agents?
Let’s start by clarifying what we mean by “domain-specific AI agents.” Unlike general-purpose assistants that aim for broad knowledge across many topics, domain-specific agents are laser-focused on excelling within a particular field or industry. They’re built with deep understanding of domain semantics, specialized workflows, and the unique constraints that govern professional practice.
You can think of the difference like this: a general-purpose AI is like a well-educated generalist who can discuss many topics intelligently but might miss subtle professional nuances. A domain-specific agent, on the other hand, is like a seasoned professional who not only knows the field inside out but also understands the unwritten rules, common pitfalls, and best practices that come from years of experience.
What makes these agents special isn’t just their knowledge—it’s how they apply it. They follow a specialization paradigm built on three core components:
Domain Knowledge encompasses the specialized information, terminology, and conceptual frameworks of the field. For a medical agent, this means understanding not just that “hypertension” means high blood pressure, but also its relationship to cardiovascular risk, treatment protocols, and contraindications.
Workflow Patterns represent the structured sequences of operations that professionals follow. These aren’t simple if-then rules but sophisticated decision trees that account for context, exceptions, and professional judgment. A legal document review agent doesn’t just search for keywords—it follows the same systematic approach a lawyer would use.
Integration Points connect the agent to the ecosystem of tools, databases, and systems that professionals rely on. This transforms the agent from a conversational interface into an active participant in professional workflows.
General-Purpose vs. Domain-Specific: A Critical Distinction
To grasp why domain specificity matters, let’s compare these approaches directly:
| Feature | General-Purpose Assistants | Domain-Specific Agents |
|---|---|---|
| Knowledge Breadth | Broad coverage across many domains | Deep expertise in a single domain |
| Workflow Structure | Flexible, conversational | Structured, process-oriented |
| Error Tolerance | Variable accuracy acceptable | High precision required |
| Integration Depth | Generic API connections | Domain-specific tool mastery |
| Compliance Needs | Minimal | Often extensive (HIPAA, SOX, etc.) |
| Output Reliability | Best effort | Guaranteed structure via validation |
The key insight here is that domain-specific agents trade breadth for depth, and this tradeoff is exactly what makes them valuable in professional settings. When you’re processing insurance claims, you don’t need an AI that can also write poetry—you need one that never misses a required field and always follows proper adjudication procedures.
The Augmented LLM Architecture
At the heart of domain-specific agents lies what we call the “augmented LLM” architecture. This isn’t just an LLM with a fancy prompt—it’s a sophisticated system that enhances core language capabilities with domain-specific structures:
from pydantic import BaseModel, Field
from typing import List, Optional
import langgraph.graph as lg
class MedicalAssessment(BaseModel):
"""Domain-specific data model for medical consultations."""
chief_complaint: str = Field(..., description="Primary reason for visit")
symptoms: List[str] = Field(..., min_items=1)
severity: int = Field(..., ge=1, le=10)
duration: str = Field(..., pattern=r"^\d+\s*(hours?|days?|weeks?|months?)$")
red_flags: List[str] = Field(default_factory=list)
recommended_action: str
class Config:
# Domain-specific validation rules
schema_extra = {
"example": {
"chief_complaint": "Chest pain",
"symptoms": ["sharp pain", "shortness of breath"],
"severity": 7,
"duration": "2 hours",
"red_flags": ["radiating pain", "sweating"],
"recommended_action": "Immediate emergency care"
}
}This example shows how Pydantic AI enforces domain constraints at the data level. Every piece of information flowing through the system is validated against medical best practices, ensuring that severity is always on a standardized scale and duration follows clinical documentation standards.
The Technical Architecture Behind Domain-Specific Agents
Foundation Layer: Building on Solid Ground
The foundation layer of domain-specific agents determines their core capabilities. You have two main approaches here, each with distinct tradeoffs:
Fine-tuning involves training a base LLM on domain-specific data, essentially teaching it to “think” like a domain expert. This creates a model that naturally uses appropriate terminology and reasoning patterns. For instance, a fine-tuned legal agent might automatically recognize contract clause types and their implications without explicit prompting.
Retrieval Augmentation (RAG) keeps the base model unchanged but enhances it with dynamic access to domain knowledge. This approach excels when dealing with frequently updated information like regulatory changes or case law. The agent queries specialized knowledge bases at runtime, ensuring responses reflect the most current information.
In practice, the most effective domain-specific agents often combine both approaches—fine-tuning for stable domain knowledge and RAG for dynamic information.
Structure Layer: Enforcing Domain Constraints
This is where Langgraph and Pydantic AI truly shine. The structure layer transforms free-form LLM outputs into reliable, domain-compliant data:
# Define a domain-specific workflow using Langgraph
def create_insurance_claim_workflow():
workflow = lg.StateGraph()
# Define nodes for each step in claims processing
workflow.add_node("validate_claim", validate_claim_data)
workflow.add_node("check_coverage", verify_insurance_coverage)
workflow.add_node("calculate_payout", determine_claim_amount)
workflow.add_node("fraud_detection", run_fraud_checks)
workflow.add_node("approval_routing", route_for_approval)
# Define the workflow logic
workflow.add_edge("validate_claim", "check_coverage")
workflow.add_edge("check_coverage", "fraud_detection")
# Conditional routing based on fraud risk
workflow.add_conditional_edges(
"fraud_detection",
lambda x: "manual_review" if x["fraud_risk"] > 0.7 else "calculate_payout",
{
"manual_review": "approval_routing",
"calculate_payout": "calculate_payout"
}
)
return workflow.compile()This workflow ensures that every insurance claim follows proper procedures, with conditional logic that mirrors real-world decision-making. The beauty of Langgraph is that it makes complex workflows visual and maintainable, while Pydantic ensures data integrity at each step.

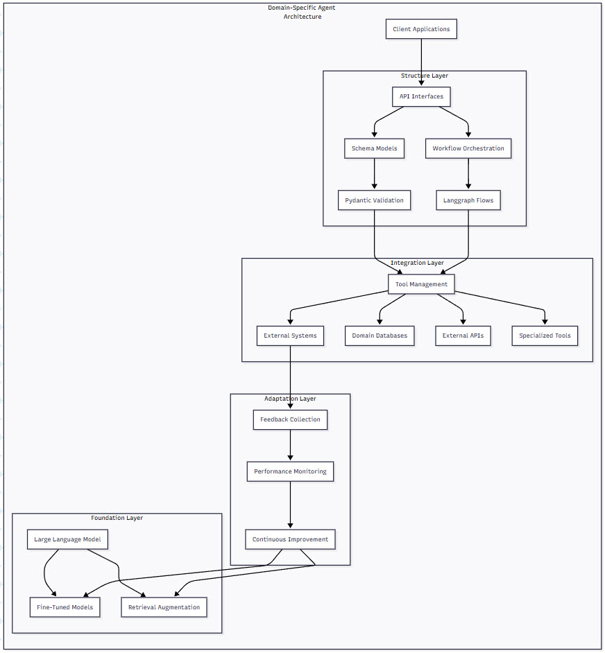
Figure 1: Domain-Specific Agent Architecture – This diagram illustrates the four-layer architecture of domain-specific agents. Starting from the Foundation Layer with LLMs and fine-tuning capabilities, moving through the Structure Layer with schema validation and workflow orchestration, to the Integration Layer connecting to external systems, and finally the Adaptation Layer that enables continuous improvement through feedback and monitoring.
Integration Layer: Connecting to the Professional Ecosystem
Domain-specific agents don’t operate in isolation—they’re deeply integrated with the tools and systems professionals use daily. This integration goes far beyond simple API calls:
class MedicalRecordsIntegration:
"""Integration with Electronic Health Records (EHR) system."""
async def fetch_patient_history(self, patient_id: str) -> PatientHistory:
# Connect to EHR with proper authentication
async with self.ehr_client.authenticated_session() as session:
records = await session.get_patient_records(patient_id)
# Transform EHR data to domain model
return PatientHistory(
medications=self._parse_medications(records),
allergies=self._parse_allergies(records),
conditions=self._parse_conditions(records),
recent_visits=self._parse_visits(records)
)
def _parse_medications(self, records):
# Domain-specific parsing logic
return [
Medication(
name=med["drug_name"],
dosage=med["dosage"],
frequency=med["frequency"],
interactions=self._check_interactions(med["drug_id"])
)
for med in records.get("medications", [])
]This integration layer handles the messy reality of professional systems—different data formats, authentication requirements, and the need to maintain audit trails. It’s what transforms an agent from a smart chatbot into a useful professional tool.
Adaptation Layer: Learning and Improving
The adaptation layer sets domain-specific agents apart from static systems. It continuously monitors performance, collects feedback, and improves the agent’s capabilities:
- Performance Monitoring tracks key metrics like response accuracy, task completion rates, and user satisfaction
- Feedback Collection gathers input from domain experts to identify areas for improvement
- Continuous Learning updates knowledge bases and adjusts workflows based on real-world usage
- Compliance Updates ensures the agent stays current with changing regulations and best practices
Architectural Patterns for Specialized Agents
Customer Support Agent Pattern
Customer support represents one of the most common applications for domain-specific agents. The pattern here emphasizes rapid issue identification, knowledge retrieval, and appropriate escalation:


Figure 2: Specialized Agent Patterns Comparison – This diagram compares the workflow patterns of four specialized agent types. Notice how each follows a distinct flow optimized for its domain: Customer Support focuses on intent classification and escalation, Research emphasizes multi-source synthesis, Content Creation includes revision loops, and Decision Support provides structured analysis with risk assessment.
The customer support pattern typically includes:
- Intent classification to understand the customer’s need
- Sentiment analysis to gauge urgency and satisfaction
- Knowledge base retrieval for solution finding
- Escalation mechanisms for complex issues
- Response generation that matches company tone and policies
Research Agent Pattern
Research agents excel at gathering, analyzing, and synthesizing information from multiple sources. They’re designed to handle the complexity of modern information landscapes while maintaining academic or professional rigor.
Key components include:
- Query decomposition to break complex questions into manageable parts
- Multi-source retrieval with credibility assessment
- Information synthesis that identifies patterns and contradictions
- Citation tracking for transparency and verification
- Report generation that follows domain-specific formats
Content Creation Agent Pattern
Content creation agents understand that professional content isn’t just about good writing—it’s about meeting specific requirements, maintaining consistency, and achieving business objectives.
Decision Support Agent Pattern
Perhaps the most sophisticated pattern, decision support agents help professionals make complex choices by providing structured analysis and recommendations. They excel in scenarios where multiple factors must be weighed and outcomes are uncertain.
Customizing Pydantic Models for Domain Requirements
Schema Design Best Practices
When building domain-specific agents, your Pydantic models become the vocabulary through which your agent understands the world. Getting these right is crucial:
Mirror Domain Entities: Your schemas should reflect how domain experts actually think about their field. A medical agent shouldn’t just have a “diagnosis” field—it should understand primary vs. differential diagnoses, confidence levels, and supporting evidence.
Progressive Complexity: Start simple and add complexity as needed. Your first iteration might just validate basic fields, but over time you can add sophisticated cross-field validations that encode domain rules.
Nested Relationships: Real-world domains are full of hierarchical relationships. Pydantic’s nested models let you express these naturally:
from pydantic import BaseModel, Field, validator
from typing import List, Optional
from datetime import datetime
class ClinicalTrial(BaseModel):
"""Represents a clinical trial with full regulatory compliance."""
trial_id: str = Field(..., regex="^NCT\d{8}$")
phase: int = Field(..., ge=1, le=4)
status: str
class Endpoint(BaseModel):
description: str
measurement_type: str
timeframe: str
is_primary: bool
class Site(BaseModel):
institution: str
location: str
principal_investigator: str
target_enrollment: int
current_enrollment: int = 0
@validator('current_enrollment')
def enrollment_not_exceeded(cls, v, values):
if v > values.get('target_enrollment', float('inf')):
raise ValueError('Current enrollment cannot exceed target')
return v
endpoints: List[Endpoint]
sites: List[Site]
@validator('endpoints')
def must_have_primary_endpoint(cls, v):
if not any(endpoint.is_primary for endpoint in v):
raise ValueError('At least one primary endpoint is required')
return vThis model doesn’t just store data—it enforces the complex rules that govern clinical trials, ensuring that every trial has at least one primary endpoint and that enrollment never exceeds targets.
Industry-Specific Considerations
Different industries have unique requirements that shape how you design your domain models:
Healthcare demands strict patient privacy controls, standardized medical terminologies (ICD-10, SNOMED), and careful tracking of data provenance. Your models need fields for consent tracking, anonymization flags, and audit trails.
Financial Services requires models that can handle complex regulatory requirements, risk calculations, and audit trails. Every transaction needs associated metadata for compliance reporting, and calculations must use appropriate precision for monetary values.
Legal domains need models that understand jurisdictional variations, precedent relationships, and confidentiality levels. A contract model for use in the US might need different fields than one for the EU.
E-commerce requires models that can handle complex product hierarchies, dynamic pricing rules, and inventory constraints. Real-time data synchronization becomes crucial when dealing with limited stock items.
Workflow Design with Langgraph
Domain-Specific Graph Structures
Langgraph excels at representing the complex, branching workflows that characterize professional domains. Unlike simple linear pipelines, these graphs can handle the nuanced decision-making that experts perform daily:

Figure 3: Langgraph Workflow Decision Points – This diagram shows a legal document review workflow with multiple decision points and conditional routing. The workflow includes verification loops, escalation paths for high-risk issues, and human-in-the-loop integration for cases requiring expert judgment. Notice how the graph structure mirrors the actual decision process a legal professional would follow.
Decision Points and Routing Logic
The power of domain-specific workflows lies in their sophisticated routing logic. Decision points aren’t just simple if-then branches—they encode professional judgment:
Confidence Thresholds route processing based on the agent’s certainty. A medical diagnosis agent might automatically proceed with high-confidence cases but route uncertain ones for human review.
Risk-Based Routing adapts the workflow based on potential impact. A financial trading agent might use simplified approval for small trades but require multiple checks for large positions.
Expertise Escalation recognizes when human expertise is needed. Rather than attempting to handle every scenario, well-designed agents know their limits and seamlessly hand off to human experts when appropriate.
Integration with External Systems
Real-world workflows rarely exist in isolation. Domain-specific agents must seamlessly integrate with the ecosystem of professional tools:
- Stateful Connections maintain context across multiple API calls
- Transaction Management ensures operations complete atomically
- Error Recovery handles the inevitable failures of external systems gracefully
- Audit Logging creates comprehensive trails for compliance and debugging
Case Studies Across Industries
Financial Services: Investment Advisory Agent
In the financial sector, domain-specific agents are revolutionizing how investment advice is delivered. Consider an investment advisory agent that combines market analysis with personalized recommendations:
The agent integrates real-time market data feeds, portfolio management systems, and compliance databases. It doesn’t just suggest stocks—it understands risk tolerance, tax implications, and regulatory requirements. Pydantic models enforce suitability rules, ensuring every recommendation aligns with the client’s profile and regulatory requirements.
What makes this powerful is the workflow orchestration. Using Langgraph, the agent follows the standard financial planning process: discovery → analysis → recommendation → implementation → monitoring. Each step has built-in compliance checks and documentation requirements, creating an audit trail that satisfies regulatory scrutiny.
Healthcare: Clinical Decision Support Agent
Healthcare presents unique challenges for AI agents—the stakes are high, regulations are strict, and professional judgment is paramount. Clinical decision support agents address these challenges by augmenting, not replacing, healthcare providers:

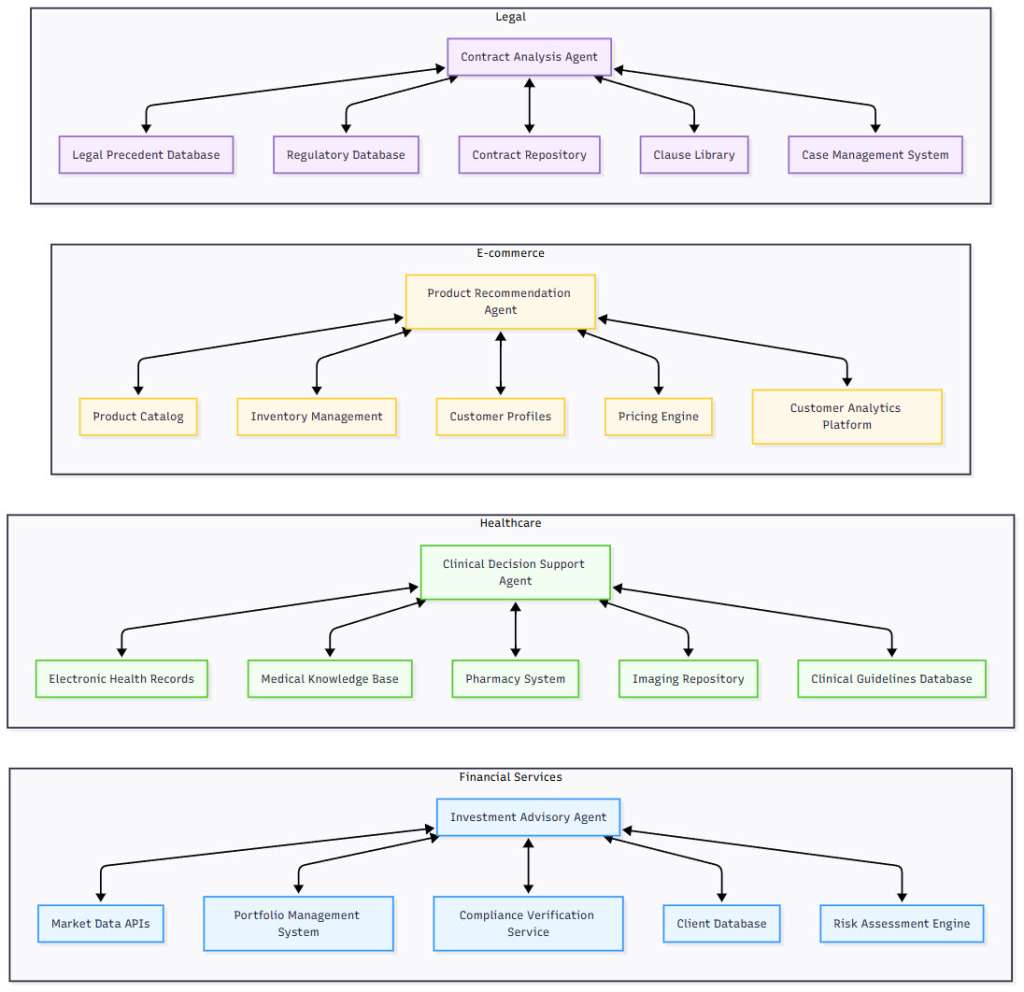
Figure 4: Industry-Specific Agent Integration Patterns – This diagram illustrates how domain-specific agents integrate with different systems across four industries. Each industry has unique integration requirements: Financial Services connects to market data and compliance systems, Healthcare integrates with EHRs and clinical databases, E-commerce links to inventory and customer systems, and Legal connects to precedent databases and case management tools.
These agents excel at pattern recognition across patient populations, flagging potential drug interactions, and suggesting evidence-based treatment options. The key is that they present information in ways that support clinical decision-making without overstepping their bounds.
E-commerce: Product Recommendation Agent
E-commerce recommendation agents have evolved far beyond simple “customers also bought” suggestions. Modern domain-specific agents understand inventory levels, profit margins, seasonal trends, and customer lifetime value:
They orchestrate complex workflows that consider multiple factors: analyzing browsing behavior, checking inventory availability, calculating shipping costs, and personalizing presentations based on customer segments. The agent might promote high-margin items to price-insensitive customers while highlighting value options to bargain hunters.
Legal: Contract Analysis Agent
Legal document analysis showcases the power of combining domain knowledge with structured workflows. Contract analysis agents don’t just search for keywords—they understand legal concepts, identify risk factors, and flag unusual provisions:
The agent follows methodical review processes that mirror how lawyers work: extracting key terms, classifying clauses, identifying obligations and rights, checking for conflicts, and generating summaries. Integration with legal research databases allows the agent to cite relevant precedents and flag clauses that have been problematic in past litigation.
Benefits and Challenges
Advantages of Domain-Specific Agents
The benefits of domain-specific agents extend far beyond improved accuracy:
Expertise Encapsulation makes specialized knowledge accessible to more users. A junior analyst with a well-designed financial agent can perform analysis that previously required years of experience.
Consistency at Scale ensures that best practices are followed every time. Unlike humans who might cut corners when tired or rushed, agents maintain the same high standards for every interaction.
Reduced Errors through validation and structured workflows. By enforcing domain constraints at every step, these agents catch mistakes before they propagate through systems.
Accelerated Operations by automating routine tasks while maintaining quality. Professionals can focus on high-value activities while agents handle the repetitive work.
Challenges and Considerations
Building effective domain-specific agents isn’t without challenges:
Development Complexity requires both AI expertise and deep domain knowledge. You can’t build a medical agent without understanding medicine, and you can’t encode that understanding without AI skills.
Maintenance Overhead as domains evolve. Regulations change, best practices update, and new edge cases emerge. Your agent needs continuous updates to remain relevant.
Balance Between Specificity and Flexibility is delicate. Too specific, and your agent breaks with slight variations. Too flexible, and it loses the precision that makes it valuable.
Future Directions
Emerging Trends
The field of domain-specific agents is rapidly evolving, with several exciting trends on the horizon:
Multi-Agent Collaboration where specialized agents work together to solve complex, cross-domain problems. Imagine a patient care system where medical, insurance, and scheduling agents collaborate seamlessly.
Adaptive Specialization allows agents to progressively specialize based on usage patterns. An agent might start as a general customer service bot but gradually develop expertise in specific product lines based on the queries it handles.
Federated Domain Knowledge enables organizations to share domain expertise while maintaining competitive advantages. Standards for encoding and sharing domain models are beginning to emerge.
The Path Forward
As we continue to push the boundaries of what’s possible with AI, domain-specific agents represent a crucial evolution. They show us that the future isn’t about replacing human expertise—it’s about augmenting it with systems that understand not just language, but the deep semantics and workflows of professional domains.
Conclusion
Domain-specific AI agents represent a fundamental shift in how we think about artificial intelligence in professional contexts. By combining the flexibility of large language models with the structure and validation of frameworks like Pydantic and Langgraph, we’re creating systems that can truly understand and operate within specialized domains.
These aren’t just smarter chatbots—they’re AI colleagues that understand the nuances, constraints, and best practices of specific fields. They follow the workflows that professionals have refined over decades, integrate with the tools that run modern businesses, and maintain the consistency and reliability that professional work demands.
The journey from general-purpose assistants to domain-specific agents mirrors the evolution of human expertise. Just as professionals specialize to provide better service in their fields, AI agents achieve their greatest impact when focused on specific domains. The combination of deep knowledge, structured workflows, and purposeful integration creates systems that augment human capabilities in meaningful ways.
Practical Takeaways
- Start with the domain, not the technology: Understand the workflows, constraints, and requirements of your field before choosing technical approaches
- Invest in robust data models: Your Pydantic schemas are the foundation of domain understanding—make them comprehensive and accurate
- Design workflows that mirror professional practice: Use Langgraph to encode the actual decision processes experts follow
- Plan for continuous evolution: Domains change, and your agents need mechanisms for staying current
- Remember that agents augment, not replace: The most successful domain-specific agents enhance human expertise rather than trying to substitute for it
As we continue to refine these approaches, the line between general and specialized AI will become increasingly important. The future belongs to agents that can combine broad language understanding with deep domain expertise, creating AI systems that are not just intelligent, but professionally competent.
References
[1] Langchain, “LangGraph: A library for building stateful, multi-actor applications with LLMs,” GitHub Repository, 2024. https://github.com/langchain-ai/langgraph[2] Pydantic, “Data validation and settings management using Python type annotations,” Official Documentation, 2024. https://docs.pydantic.dev/
[3] H. Chase, “Agent Patterns: Tool Use and Orchestration,” LangChain Blog, 2024. https://blog.langchain.dev/agent-patterns-tool-use-and-orchestration/
[4] LlamaIndex, “Building Domain-Specific Applications with LLMs,” Documentation, 2024. https://docs.llamaindex.ai/en/stable/examples/agent/
[5] S. Raschka, “Understanding LLM Agents – Workflows, Tools and Applications,” Personal Blog, 2023. https://sebastianraschka.com/blog/2023/llm-agents.html
[6] Pinecone, “Building LLM Applications for Production,” Learning Center, 2024. https://www.pinecone.io/learn/series/langchain/
[7] J. Liu, “Building Domain-Specific Agents with Retrieval Augmentation,” Towards Data Science, 2024. https://towardsdatascience.com/building-domain-specific-agents-with-retrieval-augmentation-95e29d6ade2a
[8] A. Karpathy, “Build Systems, Not Just Models,” Personal Blog, 2022. https://karpathy.github.io/2022/03/14/lecun1989/
[9] LangChain, “Building End-to-End Agents with the LangChain Expression Language,” Python Documentation, 2024. https://python.langchain.com/docs/expression_language/
[10] AI2, “Domain-Specific Agents: A Technical Overview,” Allen Institute Blog, 2024. https://blog.allenai.org/building-ai-assistants-that-empower-domain-experts/
[11] OpenAI, “Function Calling: Structuring LLM Outputs,” API Documentation, 2024. https://platform.openai.com/docs/guides/function-calling
[12] A. Ng, “Building Domain-Specific Applications with LLMs,” DeepLearning.AI, 2024. https://www.deeplearning.ai/the-batch/
[13] A. Fan et al., “Optimizing LLMs for Long-Form Generation,” arXiv preprint arXiv:2307.03170, 2023.
[14] Anthropic, “Best Practices for Domain-Specific Applications,” Developer Blog, 2024. https://www.anthropic.com/blog/
[15] H2O.ai, “Fine-Tuning Strategies for Domain Adaptation,” Technical Blog, 2024. https://h2o.ai/blog/
[16] NVIDIA, “Building NLP Pipelines for Healthcare Applications,” Developer Blog, 2024. https://developer.nvidia.com/blog/
[17] Microsoft Research, “Domain-Specific Prompt Engineering,” Research Blog, 2024. https://www.microsoft.com/en-us/research/blog/
[18] IBM Research, “Multi-Agent Systems for Enterprise Applications,” Research Blog, 2024. https://research.ibm.com/blog/
[19] Meta AI, “Building Robust AI Systems for Real-World Deployment,” Engineering Blog, 2024. https://ai.meta.com/blog/
[20] Databricks, “MLOps for Domain-Specific AI Applications,” Technical Blog, 2024. https://www.databricks.com/blog/
