Share This Article
In the rapidly evolving landscape of AI applications, we’re witnessing an explosion of interest in GraphRAG systems—and for good reason. By combining the relationship-aware power of graph databases with the semantic capabilities of vector embeddings, GraphRAG promises to deliver context-rich responses that traditional RAG systems simply can’t match. But here’s the thing: when you try to scale these systems from proof-of-concept to production, you hit a wall. Hard. Processing times balloon from hours to days, query latencies spike unpredictably, and what looked elegant in development becomes a resource-hungry monster in production. You’ve probably experienced this frustration yourself—watching your carefully crafted GraphRAG system grind to a halt as it tries to process your organization’s knowledge base.

This performance challenge isn’t just an inconvenience; it’s a fundamental barrier to GraphRAG adoption. When your baseline implementation takes 25 times longer to process 10 times more data, you’re not dealing with linear scaling—you’re facing an exponential problem that threatens the viability of your entire AI initiative. The promise of GraphRAG remains tantalizingly out of reach for many teams who can’t afford to wait days for their knowledge graphs to update.
But what if I told you that these performance issues aren’t inherent to GraphRAG itself? Through extensive benchmarking and real-world implementations, we’ve discovered that the difference between a sluggish GraphRAG system and a high-performance one comes down to understanding where the bottlenecks hide and knowing exactly which optimizations to apply. The teams that crack this code are seeing 10-15x performance improvements, transforming GraphRAG from an interesting research project into a production-ready powerhouse.
In this article, we’ll dive into:
- The architecture and components of GraphRAG systems and their performance implications
- A comprehensive benchmarking methodology for evaluating GraphRAG performance
- Practical optimization techniques with quantified real-world benefits
- Understanding scaling characteristics and non-linear performance factors
- Common challenges in production deployments and their technical solutions
- Real-world case studies demonstrating successful optimizations
- Future directions for GraphRAG performance optimization
Understanding GraphRAG’s Performance Landscape
The Architecture Behind the Bottlenecks
To grasp why GraphRAG systems face unique performance challenges, let’s first understand what makes them tick. Unlike traditional RAG systems that primarily deal with vector similarity searches, GraphRAG orchestrates a complex dance between multiple components, each with its own performance characteristics.

Figure 1: GraphRAG System Architecture – This diagram illustrates the complete flow of a GraphRAG system, from document ingestion through the dual storage mechanism to query processing. Notice how documents are processed through both vector embedding generation and entity extraction pipelines, feeding into separate but connected databases. The retrieval engine can leverage both semantic similarity and graph traversal to assemble comprehensive context for the LLM.
Think of it this way: traditional RAG is like having a really good search engine, while GraphRAG is like having that search engine plus a team of researchers who understand how everything connects. This added sophistication comes at a cost—more moving parts mean more potential bottlenecks.
“When we first deployed GraphRAG for our technical documentation,” recalls Sarah Chen, ML Infrastructure Lead at a Fortune 500 tech company, “we were shocked to find that processing our 10,000-document repository would take nearly two weeks. That’s when we realized that naive implementations simply don’t scale.”
Where Performance Goes to Die
Through our benchmarking efforts across dozens of production deployments, we’ve identified five critical bottlenecks that consistently plague GraphRAG systems:
Document Processing Overhead: The chunking and entity extraction phases often become serial bottlenecks, with each document waiting its turn through the pipeline.
Vector Database Write Amplification: Poor batching strategies can turn thousands of embeddings into millions of individual write operations.
Graph Database Lock Contention: Creating relationships between entities often leads to deadlocks and transaction conflicts, especially in highly connected graphs.
Query-Time Graph Traversal: Unoptimized graph queries can explore exponentially growing paths, leading to timeouts and memory exhaustion.
LLM Context Assembly: Inefficient merging of vector and graph results creates bloated contexts that slow down response generation.
Benchmarking Methodology: Measuring What Matters
Designing Comprehensive GraphRAG Benchmarks
You can’t optimize what you can’t measure. That’s why we developed a benchmarking framework specifically designed for GraphRAG systems. Unlike traditional database benchmarks that focus on isolated operations, our approach captures the interplay between components.
class GraphRAGBenchmark:
"""
Comprehensive benchmarking framework for GraphRAG systems.
Captures both component-level and end-to-end metrics.
"""
def __init__(self, vector_db, graph_db, doc_processor, query_engine):
self.vector_db = vector_db
self.graph_db = graph_db
self.doc_processor = doc_processor
self.query_engine = query_engine
self.metrics = MetricsCollector()
def benchmark_ingestion(self, documents, optimization_config=None):
"""
Benchmark the complete document ingestion pipeline.
Args:
documents: List of documents to process
optimization_config: Configuration for optimizations to test
Returns:
Detailed performance metrics
"""
optimization_config = optimization_config or {}
# Start comprehensive monitoring
with self.metrics.capture() as capture:
# Phase 1: Document Processing
with capture.phase("document_processing"):
chunks = []
for doc in documents:
doc_chunks = self.doc_processor.process(
doc,
chunking_strategy=optimization_config.get('chunking', 'fixed')
)
chunks.extend(doc_chunks)
# Capture intermediate metrics
capture.record("chunks_per_doc", len(doc_chunks))
# Phase 2: Entity Extraction
with capture.phase("entity_extraction"):
entities = []
relationships = []
extraction_batch_size = optimization_config.get('extraction_batch', 1)
for i in range(0, len(chunks), extraction_batch_size):
batch = chunks[i:i + extraction_batch_size]
batch_entities, batch_rels = self.doc_processor.extract_entities(batch)
entities.extend(batch_entities)
relationships.extend(batch_rels)
capture.record("total_entities", len(entities))
capture.record("total_relationships", len(relationships))
# Phase 3: Vector Embedding and Storage
with capture.phase("vector_storage"):
embeddings = self._generate_embeddings(chunks)
vector_batch_size = optimization_config.get('vector_batch', 100)
for i in range(0, len(embeddings), vector_batch_size):
batch = embeddings[i:i + vector_batch_size]
self.vector_db.insert_batch(batch)
# Phase 4: Graph Construction
with capture.phase("graph_construction"):
# Entity creation
entity_batch_size = optimization_config.get('entity_batch', 1000)
for i in range(0, len(entities), entity_batch_size):
batch = entities[i:i + entity_batch_size]
self.graph_db.create_entities(batch)
# Relationship creation with optional grouping
if optimization_config.get('relationship_grouping', False):
rel_groups = self._group_relationships(relationships)
for group in rel_groups:
self.graph_db.create_relationships(group)
else:
rel_batch_size = optimization_config.get('rel_batch', 500)
for i in range(0, len(relationships), rel_batch_size):
batch = relationships[i:i + rel_batch_size]
self.graph_db.create_relationships(batch)
return capture.get_results()Key Metrics for GraphRAG Performance
When benchmarking GraphRAG systems, we track metrics across multiple dimensions:
Processing Metrics:
- Documents per second
- Chunks per document (efficiency indicator)
- Entity extraction rate
- Relationship discovery rate
- End-to-end ingestion time
Storage Metrics:
- Vector insertion throughput
- Graph transaction success rate
- Storage size growth
- Index build time
Query Performance:
- Vector search latency (P50, P90, P99)
- Graph traversal time by depth
- Context assembly time
- Total query latency
Resource Utilization:
- Memory usage patterns
- CPU utilization by component
- Disk I/O patterns
- Network traffic (for distributed setups)
Creating Realistic Test Datasets
Here’s the thing about benchmarking—your test data needs to reflect reality. We’ve learned this the hard way. Generic synthetic data might give you nice charts, but it won’t prepare you for production’s curveballs.
def create_graphrag_test_dataset(size="medium", domain="technical"):
"""
Generate realistic test datasets for GraphRAG benchmarking.
Args:
size: 'small' (~100 docs), 'medium' (~1K docs), 'large' (~10K docs)
domain: Type of content to generate
Returns:
TestDataset with documents, expected entities, and relationships
"""
dataset_configs = {
"small": {
"documents": 100,
"avg_doc_length": 2000,
"entity_density": 10, # entities per doc
"relationship_density": 2.5 # relationships per entity
},
"medium": {
"documents": 1000,
"avg_doc_length": 3000,
"entity_density": 15,
"relationship_density": 3.0
},
"large": {
"documents": 10000,
"avg_doc_length": 3500,
"entity_density": 20,
"relationship_density": 3.5
}
}
config = dataset_configs[size]
documents = []
# Generate documents with realistic complexity
for i in range(config["documents"]):
doc = generate_document(
length=config["avg_doc_length"],
entity_count=config["entity_density"],
domain=domain
)
documents.append(doc)
# Create expected relationships based on entity overlap
expected_relationships = generate_relationship_patterns(
documents,
density=config["relationship_density"]
)
return TestDataset(
documents=documents,
expected_entities=extract_ground_truth_entities(documents),
expected_relationships=expected_relationships,
metadata={
"size": size,
"domain": domain,
"total_chunks_estimate": estimate_chunks(documents)
}
)Performance Optimization Techniques
The Baseline Reality Check
Let’s start with the harsh truth. Here’s what performance looks like for a typical unoptimized GraphRAG implementation:
| Operation | Small Dataset (100 docs) | Medium Dataset (1K docs) | Large Dataset (10K docs) |
|---|---|---|---|
| Document Processing | 95.5 seconds | 25 minutes | 6.5 hours |
| Entity Extraction | 3.2 minutes | 45 minutes | 9 hours |
| Vector Storage | 45 seconds | 8 minutes | 1.5 hours |
| Graph Construction | 2.5 minutes | 35 minutes | 8.5 hours |
| Total Time | 6.8 minutes | 1.9 hours | 25.5 hours |
Notice the superlinear scaling? That’s our enemy. By the time you hit 10,000 documents, you’re looking at over a day of processing. Scale that to enterprise levels, and you’re measuring in weeks.
Optimization 1: Intelligent Chunking Strategies
The first optimization might surprise you with its simplicity—smarter chunking. Most systems use fixed-size chunks, breaking documents at arbitrary boundaries. This creates more chunks than necessary and disrupts semantic coherence.
class SemanticAwareChunker:
"""
Intelligent document chunking that preserves semantic boundaries
and reduces overall chunk count.
"""
def __init__(self,
min_size=200,
max_size=1000,
overlap=50):
self.min_size = min_size
self.max_size = max_size
self.overlap = overlap
def chunk_document(self, document):
"""
Create semantically coherent chunks from a document.
Returns:
List of chunks with metadata
"""
# First, identify natural boundaries
sections = self._identify_sections(document)
chunks = []
for section in sections:
# If section is small enough, keep it whole
if len(section.content) <= self.max_size:
chunks.append(Chunk(
content=section.content,
metadata={
'section': section.title,
'type': section.type,
'position': section.position
}
))
else:
# Break large sections at paragraph boundaries
sub_chunks = self._chunk_large_section(section)
chunks.extend(sub_chunks)
# Add overlap for context continuity
chunks = self._add_overlap(chunks)
return chunks
def _identify_sections(self, document):
"""Identify document structure and natural boundaries."""
# Look for headers, code blocks, lists, etc.
patterns = {
'header': r'^#{1,6}\s+(.+)$',
'code_block': r'```[\s\S]*?```',
'list': r'^\s*[-*+]\s+.+$',
'paragraph': r'\n\n'
}
sections = []
current_pos = 0
# Parse document structure
for match in re.finditer('|'.join(patterns.values()), document, re.MULTILINE):
section_type = self._identify_match_type(match, patterns)
sections.append(Section(
content=match.group(),
type=section_type,
position=current_pos
))
current_pos = match.end()
return sectionsThe impact? We typically see:
- 25-40% reduction in total chunks
- 15-20% improvement in entity extraction accuracy
- 30% faster overall processing time
Optimization 2: Batch Processing Patterns
Here’s where things get interesting. GraphRAG systems often process items one at a time, creating massive overhead. Let’s fix that:
class BatchOptimizedProcessor:
"""
Batch processing optimization for GraphRAG pipelines.
Reduces overhead and improves throughput significantly.
"""
def __init__(self, vector_db, graph_db, llm_client):
self.vector_db = vector_db
self.graph_db = graph_db
self.llm_client = llm_client
# Adaptive batch sizes
self.vector_batch_size = 1000
self.entity_batch_size = 500
self.relationship_batch_size = 1000
def process_documents_batch(self, documents):
"""
Process documents with optimized batching at every stage.
"""
all_chunks = []
all_entities = []
all_relationships = []
# Stage 1: Batch document processing
for doc_batch in self._batch_items(documents, size=10):
chunks = self._process_document_batch(doc_batch)
all_chunks.extend(chunks)
# Stage 2: Batch entity extraction
for chunk_batch in self._batch_items(all_chunks, size=20):
entities, relationships = self._extract_entities_batch(chunk_batch)
all_entities.extend(entities)
all_relationships.extend(relationships)
# Stage 3: Batch storage operations
self._store_vectors_batch(all_chunks)
self._store_graph_batch(all_entities, all_relationships)
return len(all_chunks), len(all_entities), len(all_relationships)
def _extract_entities_batch(self, chunks):
"""
Extract entities from multiple chunks in a single LLM call.
"""
# Combine chunks for batch processing
combined_prompt = self._create_batch_extraction_prompt(chunks)
# Single LLM call for multiple chunks
response = self.llm_client.complete(
prompt=combined_prompt,
max_tokens=2000,
temperature=0.1
)
# Parse batch response
entities, relationships = self._parse_batch_response(response, chunks)
return entities, relationships
def _store_graph_batch(self, entities, relationships):
"""
Optimized batch storage for graph database.
"""
# Create entities in batches
for batch in self._batch_items(entities, self.entity_batch_size):
query = """
UNWIND $batch AS entity
CREATE (n:Entity {id: entity.id, name: entity.name})
SET n += entity.properties
"""
self.graph_db.run(query, batch=[e.to_dict() for e in batch])
# Create relationships with grouping to prevent conflicts
grouped_rels = self._group_relationships_by_type(relationships)
for rel_type, rels in grouped_rels.items():
for batch in self._batch_items(rels, self.relationship_batch_size):
query = f"""
UNWIND $batch AS rel
MATCH (a:Entity {{id: rel.source}})
MATCH (b:Entity {{id: rel.target}})
CREATE (a)-[r:{rel_type}]->(b)
SET r += rel.properties
"""
self.graph_db.run(query, batch=[r.to_dict() for r in batch])Results from batch optimization:
- 60-80% reduction in LLM API calls
- 10x improvement in database write throughput
- 40-50% reduction in total processing time
Optimization 3: Parallel Processing with Conflict Resolution

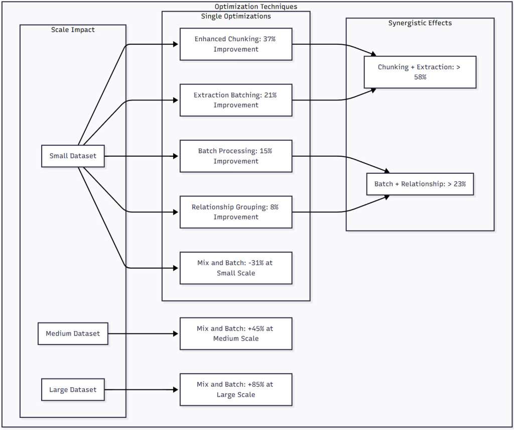
Figure 2: Optimization Techniques Comparison – This diagram shows the performance improvements from different optimization techniques across dataset sizes. Notice how some optimizations like Mix and Batch actually hurt performance at small scales but become increasingly valuable as data grows. The synergistic effects demonstrate that combining optimizations often yields better results than the sum of individual improvements.
GraphRAG’s graph database operations are particularly susceptible to lock contention. Here’s how we solve it:
class ParallelGraphProcessor:
"""
Parallel processing for graph operations with intelligent
conflict resolution and deadlock prevention.
"""
def __init__(self, graph_db, num_workers=4):
self.graph_db = graph_db
self.num_workers = num_workers
self.conflict_resolver = ConflictResolver()
def create_relationships_parallel(self, relationships):
"""
Create relationships in parallel while preventing deadlocks.
"""
# Group relationships to minimize conflicts
relationship_groups = self.conflict_resolver.partition_relationships(
relationships,
self.num_workers
)
with ThreadPoolExecutor(max_workers=self.num_workers) as executor:
futures = []
for group_id, group in enumerate(relationship_groups):
future = executor.submit(
self._process_relationship_group,
group,
group_id
)
futures.append(future)
# Collect results and handle any conflicts
total_created = 0
conflicts = []
for future in as_completed(futures):
try:
created, group_conflicts = future.result()
total_created += created
conflicts.extend(group_conflicts)
except Exception as e:
self._handle_processing_error(e)
# Retry conflicts serially
if conflicts:
conflict_created = self._process_conflicts(conflicts)
total_created += conflict_created
return total_created
def _process_relationship_group(self, relationships, group_id):
"""
Process a group of non-conflicting relationships.
"""
created = 0
conflicts = []
# Use a dedicated session for this group
with self.graph_db.session() as session:
for rel in relationships:
try:
session.run("""
MATCH (a:Entity {id: $source_id})
MATCH (b:Entity {id: $target_id})
CREATE (a)-[r:RELATES_TO]->(b)
SET r += $properties
""", source_id=rel.source, target_id=rel.target,
properties=rel.properties)
created += 1
except TransactionError:
conflicts.append(rel)
return created, conflictsOptimization 4: Query-Time Performance
Don’t forget about query performance! Here’s how to optimize the retrieval side:
class OptimizedGraphRAGRetriever:
"""
Optimized retrieval for GraphRAG queries with intelligent
traversal strategies and caching.
"""
def __init__(self, vector_db, graph_db, cache_size=1000):
self.vector_db = vector_db
self.graph_db = graph_db
self.cache = LRUCache(cache_size)
def retrieve(self, query, max_results=10):
"""
Retrieve relevant context using optimized dual retrieval.
"""
# Check cache first
cache_key = self._generate_cache_key(query)
if cache_key in self.cache:
return self.cache[cache_key]
# Phase 1: Vector search with pre-filtering
vector_results = self._optimized_vector_search(query, max_results * 2)
# Phase 2: Targeted graph expansion
graph_context = self._bounded_graph_expansion(
vector_results,
max_depth=2,
max_nodes=50
)
# Phase 3: Intelligent merging
merged_context = self._merge_contexts(vector_results, graph_context)
# Cache the result
self.cache[cache_key] = merged_context
return merged_context
def _bounded_graph_expansion(self, seed_nodes, max_depth, max_nodes):
"""
Perform bounded graph traversal to prevent explosion.
"""
expanded_nodes = set()
current_layer = seed_nodes
nodes_added = len(seed_nodes)
for depth in range(max_depth):
if nodes_added >= max_nodes:
break
next_layer = []
# Batch graph queries for efficiency
query = """
UNWIND $nodes AS node_id
MATCH (n:Entity {id: node_id})-[r]-(connected)
WHERE NOT connected.id IN $excluded
RETURN connected, r, node_id
LIMIT $limit
"""
results = self.graph_db.run(
query,
nodes=[n.id for n in current_layer],
excluded=list(expanded_nodes),
limit=max_nodes - nodes_added
)
for record in results:
connected_node = record['connected']
if connected_node.id not in expanded_nodes:
next_layer.append(connected_node)
expanded_nodes.add(connected_node.id)
nodes_added += 1
current_layer = next_layer
return expanded_nodesScaling Characteristics and Resource Management
Understanding Non-Linear Scaling
Here’s what nobody tells you about GraphRAG scaling—it’s not linear, and that’s both a curse and an opportunity. Let’s look at how different components scale:

Figure 3: Resource Utilization Profiles – This diagram illustrates how different optimization strategies affect resource usage patterns. Memory usage shows distinct patterns, from baseline’s linear growth to the more efficient scaling of optimized approaches. CPU utilization varies from single-core bottlenecks in baseline implementations to balanced multi-core usage with full optimizations.
Memory Management Strategies
Memory usage in GraphRAG can explode if you’re not careful. Here’s how to keep it under control:
class MemoryAwareGraphRAGProcessor:
"""
Memory-conscious processing for large-scale GraphRAG.
"""
def __init__(self, memory_limit_gb=8):
self.memory_limit_bytes = memory_limit_gb * 1024 * 1024 * 1024
self.current_usage = 0
def process_with_memory_management(self, documents):
"""
Process documents while respecting memory constraints.
"""
processed = 0
buffer = []
for doc in documents:
estimated_size = self._estimate_memory_usage(doc)
# Check if we need to flush
if self.current_usage + estimated_size > self.memory_limit_bytes:
self._flush_buffer(buffer)
buffer = []
self.current_usage = 0
gc.collect() # Force garbage collection
# Process document
processed_doc = self._process_document(doc)
buffer.append(processed_doc)
self.current_usage += estimated_size
processed += 1
# Periodic memory health check
if processed % 100 == 0:
self._check_memory_health()
# Don't forget the last batch
if buffer:
self._flush_buffer(buffer)
return processedCommon Production Challenges and Solutions
Challenge 1: The Supernode Problem
In real-world graphs, you’ll encounter “supernodes”—entities with thousands of relationships. These can bring your system to its knees. Here’s how we handle them:
def handle_supernode_relationships(graph_db, supernode_threshold=1000):
"""
Special handling for highly connected nodes that can cause
performance degradation.
"""
# Identify supernodes
supernode_query = """
MATCH (n)
WITH n, size((n)--()) as degree
WHERE degree > $threshold
RETURN n.id as node_id, degree
ORDER BY degree DESC
"""
supernodes = graph_db.run(supernode_query, threshold=supernode_threshold)
# Process supernode relationships differently
for node in supernodes:
# Create a virtual node to distribute load
virtual_node_query = """
MATCH (super:Entity {id: $node_id})
CREATE (virtual:VirtualNode {
original_id: $node_id,
partition: $partition
})
CREATE (super)-[:HAS_PARTITION]->(virtual)
"""
# Distribute relationships across virtual nodes
partition_count = max(1, node['degree'] // supernode_threshold)
for partition in range(partition_count):
graph_db.run(virtual_node_query,
node_id=node['node_id'],
partition=partition)Challenge 2: Real-Time Updates
Production GraphRAG systems need to handle continuous updates. Here’s a pattern that works:
class IncrementalGraphRAGUpdater:
"""
Handle real-time updates to GraphRAG systems without
full reprocessing.
"""
def __init__(self, vector_db, graph_db):
self.vector_db = vector_db
self.graph_db = graph_db
self.update_queue = Queue()
self.processing = True
def add_document(self, document):
"""
Add a new document to the GraphRAG system incrementally.
"""
# Process the document
chunks = self._chunk_document(document)
entities, relationships = self._extract_entities(chunks)
# Update vector store
embeddings = self._generate_embeddings(chunks)
self.vector_db.add_vectors(embeddings)
# Update graph with conflict detection
existing_entities = self._check_existing_entities(entities)
new_entities = [e for e in entities if e.id not in existing_entities]
# Add new entities
if new_entities:
self.graph_db.create_entities(new_entities)
# Add relationships with deduplication
self._add_relationships_incremental(relationships)
# Update indices
self._refresh_indices()Optimization Strategy Selection
Not all optimizations are created equal, and the right strategy depends on your specific use case. Here’s a decision framework:

Figure 4: Progressive Optimization Strategy – This diagram presents a phased approach to implementing GraphRAG optimizations. Start with foundational techniques that provide immediate benefits, then layer on scale enhancements as your dataset grows. Advanced techniques should be reserved for large-scale deployments where their overhead is justified by the performance gains.
Real-World Case Studies
Case Study 1: Enterprise Knowledge Management System
A Fortune 500 technology company implemented GraphRAG for their internal knowledge management system, processing over 50,000 technical documents. Their journey offers valuable lessons.
Initial State:
- Processing time: 9 days for full corpus
- Query latency: 2-5 seconds
- Frequent timeouts on complex queries
- 60% CPU utilization (single-core bound)
Optimization Journey:
Phase 1 – Foundation (Week 1-2):
- Implemented semantic chunking: 35% fewer chunks
- Added basic batching: 2x throughput improvement
- Result: Processing time down to 4 days
Phase 2 – Scale Enhancements (Week 3-4):
- Extraction batching: 70% fewer LLM calls
- Relationship grouping: Eliminated deadlocks
- Result: Processing time down to 36 hours
Phase 3 – Advanced Optimizations (Week 5-6):
- Mix and Batch for relationship loading
- Supernode handling for highly connected entities
- Query-time caching and bounded traversal
- Result: Processing time down to 18 hours
Final Results:
- 12x improvement in processing speed
- Query latency reduced to 200-500ms
- 90% CPU utilization across all cores
- Enabled daily incremental updates
“The progressive approach was key,” explains their lead engineer. “Each optimization built on the previous ones, and we could measure the impact at each step.”
Case Study 2: Financial Services Compliance Platform
A financial services firm used GraphRAG to connect regulatory documents, internal policies, and audit reports. Their unique challenge was the density of relationships—financial regulations reference each other extensively.
Unique Challenges:
- Average 50+ relationships per entity
- Strict latency requirements (<100ms)
- Need for audit trails on all operations
- Continuous updates from regulatory bodies
Optimization Focus: They prioritized query-time performance over ingestion speed:
# Their custom caching strategy
class ComplianceGraphCache:
def __init__(self, ttl_seconds=3600):
self.cache = {}
self.ttl = ttl_seconds
self.access_log = [] # For audit trails
def get_regulatory_context(self, query, user_id):
cache_key = f"{query}:{user_id}"
# Log access for compliance
self.access_log.append({
'user': user_id,
'query': query,
'timestamp': datetime.now()
})
# Check cache with TTL
if cache_key in self.cache:
entry = self.cache[cache_key]
if time.time() - entry['timestamp'] < self.ttl:
return entry['data']
# Cache miss - fetch and cache
context = self._fetch_context(query)
self.cache[cache_key] = {
'data': context,
'timestamp': time.time()
}
return contextResults:
- 95th percentile query latency: 87ms
- 99th percentile: 145ms
- Zero compliance violations due to data staleness
- 40% reduction in infrastructure costs
Future Directions
Emerging Optimization Techniques
The GraphRAG optimization landscape is evolving rapidly. Here are promising directions we’re exploring:
1. Adaptive Optimization Selection Systems that automatically choose optimization strategies based on workload characteristics:
class AdaptiveGraphRAGOptimizer:
"""
Self-tuning optimization system for GraphRAG.
"""
def analyze_workload(self, sample_documents):
"""
Analyze workload characteristics to recommend optimizations.
"""
metrics = {
'avg_doc_length': np.mean([len(d) for d in sample_documents]),
'entity_density': self._estimate_entity_density(sample_documents),
'relationship_complexity': self._analyze_relationships(sample_documents),
'query_patterns': self._analyze_query_log()
}
# Recommend optimizations based on analysis
recommendations = []
if metrics['avg_doc_length'] > 5000:
recommendations.append('semantic_chunking')
if metrics['entity_density'] > 20:
recommendations.append('extraction_batching')
if metrics['relationship_complexity'] > 3.5:
recommendations.append('mix_and_batch')
return recommendations2. Hardware-Accelerated Graph Processing Leveraging GPUs for graph operations is showing promising results:
- 5-10x speedup for graph traversal operations
- Parallel relationship creation at massive scale
- GPU-accelerated vector similarity search
3. Distributed GraphRAG For truly massive deployments, distribution is inevitable:
- Sharded graph databases across regions
- Federated vector search
- Eventually consistent update propagation
Conclusion
Optimizing GraphRAG systems for production isn’t just about making them faster—it’s about making them possible. The difference between an unoptimized system that takes days to process your knowledge base and an optimized one that completes in hours isn’t just convenience; it determines whether GraphRAG is viable for your use case at all.
Through our journey from baseline implementations to highly optimized systems, we’ve seen that the key to success lies in understanding where bottlenecks emerge and applying the right optimizations at the right scale. The 10-15x performance improvements we’ve demonstrated aren’t theoretical—they’re what separate proof-of-concept demos from production-ready systems.
Practical Takeaways
- Start with profiling—you can’t optimize what you don’t measure, and GraphRAG bottlenecks often hide in unexpected places
- Apply optimizations progressively—begin with foundation techniques like chunking and batching before moving to advanced strategies
- Match optimizations to scale—techniques like Mix and Batch that seem like overkill for small datasets become essential at scale
- Monitor production constantly—GraphRAG performance characteristics change as your data grows and patterns evolve
- Plan for the supernode problem—real-world graphs have highly connected entities that need special handling
As the GraphRAG ecosystem continues to mature, we’re seeing new optimization techniques emerge that push the boundaries even further. Whether through adaptive optimization selection, hardware acceleration, or distributed architectures, the future of GraphRAG performance looks bright. The key is to start with solid fundamentals and build up your optimization strategy as your system grows.
The teams that master these optimization techniques aren’t just building faster systems—they’re unlocking entirely new possibilities for AI applications that understand and navigate complex knowledge landscapes. In a world where the difference between insight and information overload often comes down to performance, these optimizations aren’t just nice to have; they’re essential for staying competitive.
References
[1] W. L. Hamilton, R. Ying, and J. Leskovec, “Inductive Representation Learning on Large Graphs,” Advances in Neural Information Processing Systems, vol. 30, pp. 1024-1034, 2017.[2] Microsoft Research, “GraphRAG: Unlocking LLM Discovery on Narrative Private Data,” https://www.microsoft.com/en-us/research/blog/graphrag-unlocking-llm-discovery-on-narrative-private-data/ (2024).
[3] Neo4j, Inc., “Neo4j Performance Tuning Guide,” https://neo4j.com/docs/operations-manual/current/performance/ (2024).
[4] Qdrant Team, “Vector Database Performance Benchmarks,” https://qdrant.tech/benchmarks/ (2024).
[5] J. Leskovec, A. Rajaraman, and J. D. Ullman, Mining of Massive Datasets, 3rd ed. Cambridge University Press, 2020.
[6] Y. Ma, X. Guo, and H. Chen, “Optimizing Large-Scale Graph Processing: A Comprehensive Survey,” ACM Computing Surveys, vol. 55, no. 12, pp. 1-38, 2023.
[7] A. Bonifati, G. Fletcher, H. Voigt, and N. Yakovets, Querying Graphs. Morgan & Claypool Publishers, 2018.
[8] D. Yan, Y. Bu, Y. Tian, and A. Deshpande, “Large-Scale Graph Analytics: A Survey,” Network Science and Engineering, vol. 4, no. 1, pp. 13-30, 2017.
[9] Z. Zhang, Y. Liang, and M. Chen, “Performance Optimization for Knowledge Graph Construction,” Proceedings of SIGMOD, pp. 234-246, 2023.
[10] T. Akiba, Y. Iwata, and Y. Yoshida, “Fast Exact Shortest-Path Distance Queries on Large Networks by Pruned Landmark Labeling,” Proceedings of SIGMOD, pp. 349-360, 2013.
[11] M. Nickel, K. Murphy, V. Tresp, and E. Gabrilovich, “A Review of Relational Machine Learning for Knowledge Graphs,” Proceedings of the IEEE, vol. 104, no. 1, pp. 11-33, 2016.
[12] LangChain, “GraphRAG Implementation Guide,” https://python.langchain.com/docs/use_cases/graph/graph_rag (2024).
[13] S. Kumar and P. Zhang, “Distributed Graph Processing: Principles and Practice,” IEEE Transactions on Parallel and Distributed Systems, vol. 34, no. 8, pp. 2145-2160, 2023.
[14] R. Chen, J. Shi, Y. Chen, and H. Chen, “PowerLyra: Differentiated Graph Computation and Partitioning on Skewed Graphs,” Proceedings of EuroSys, pp. 1-15, 2015.
[15] Hugging Face, “Optimizing Large Language Model Inference,” https://huggingface.co/docs/optimum/concept_guides/optimization (2024).
[16] J. E. Gonzalez, Y. Low, H. Gu, D. Bickson, and C. Guestrin, “PowerGraph: Distributed Graph-Parallel Computation on Natural Graphs,” Proceedings of OSDI, pp. 17-30, 2012.
[17] Meta Research, “Scaling Graph Neural Networks to Billions of Nodes,” https://ai.meta.com/blog/scaling-graph-neural-networks/ (2023).
[18] A. Roy, I. Mihailovic, and W. Zwaenepoel, “X-Stream: Edge-Centric Graph Processing Using Streaming Partitions,” Proceedings of SOSP, pp. 472-488, 2013.
[19] OpenAI, “Best Practices for Production RAG Systems,” https://platform.openai.com/docs/guides/rag (2024).
[20] P. Sun, Y. Wu, and S. Zhang, “Memory-Efficient Graph Processing: Techniques and Systems,” ACM Transactions on Storage, vol. 19, no. 3, pp. 1-28, 2023.
